L’objectif général de cette formation est l’amélioration des compétences des personnes impliquées dans la gestion des risques naturelles (inondations, glissement de terrain, érosion, …). Les participants devront, à l’issue de la formation, être capables de :
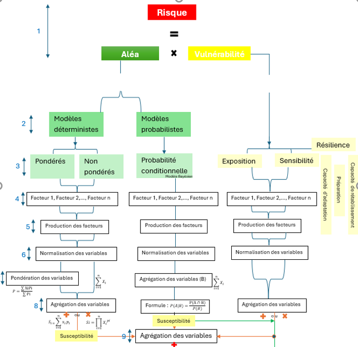
Produire des métriques clés à l'aléa
Normaliser les variables
Calculer les valeurs de pondération des différentes métriques
Modéliser le risque


Jour 1 : Fondamentaux liés à l'aléa
Jour 2 : Production des indicateurs
Jour 3 : Normalisation des variables et
Jour 4 : Pondération et Modélisation du risque





